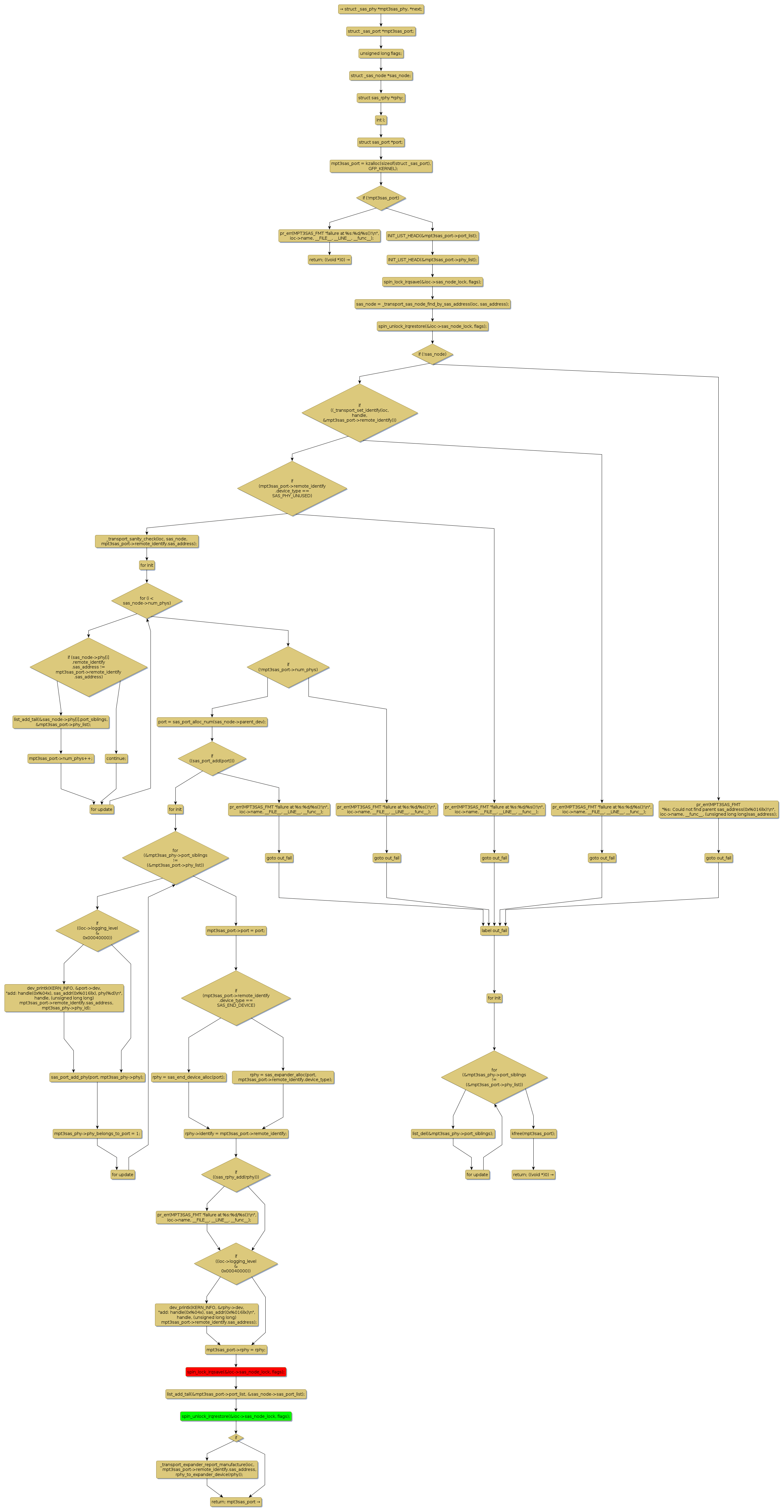
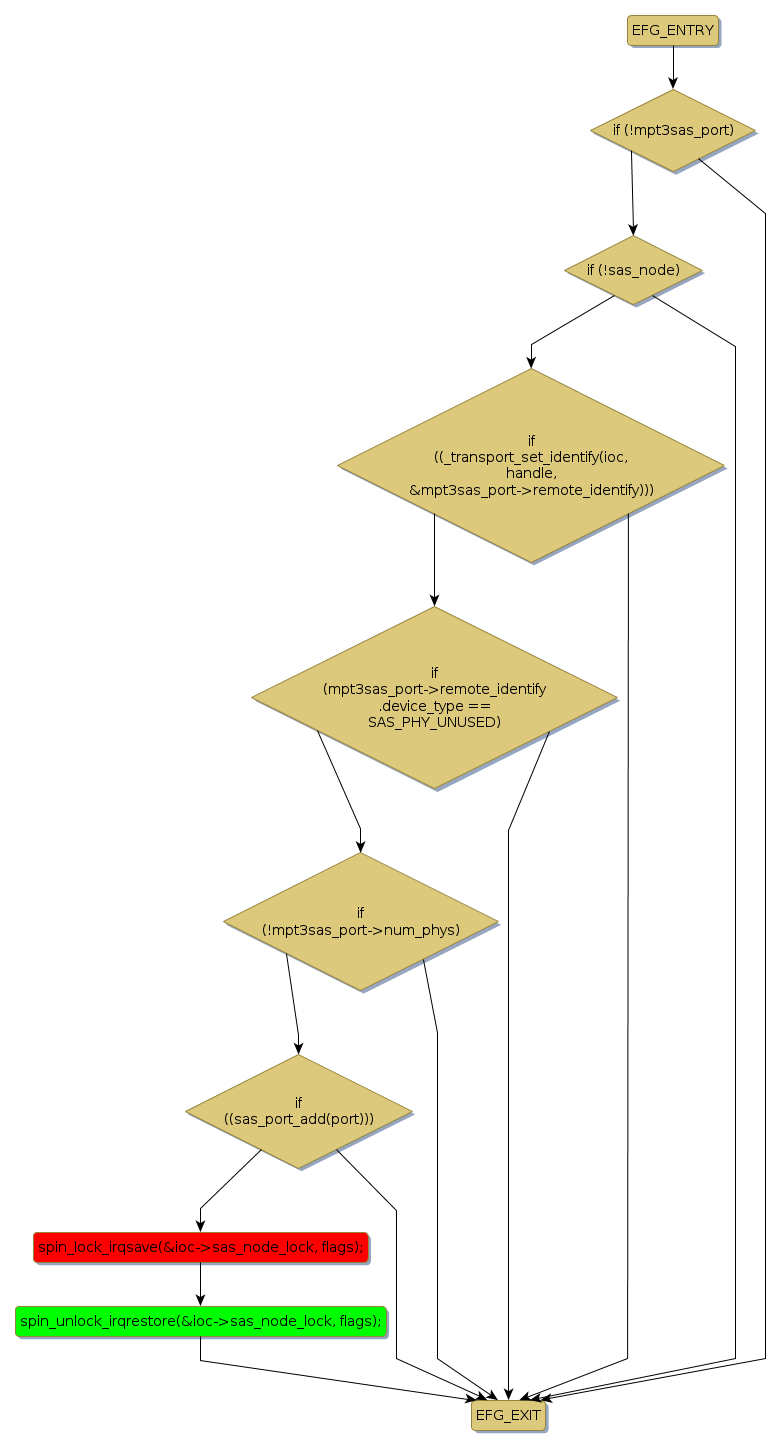
Instance Verification Kit (IVK)
spin lock @ [22610+46+/linux-3.19-rc1/drivers/scsi/mpt3sas/mpt3sas_transport.c]
Instance Signature: sas_node_lock
|
The Matching Pair Graph:
|
|
Function Name
|
Control Flow Graph (CFG)
|
Events Flow Graph (EFG)
|
Source Correspondence
|
|
mpt3sas_transport_port_add
|
|
|
[19533+26+/linux-3.19-rc1/drivers/scsi/mpt3sas/mpt3sas_transport.c]
|